Saturday March 2026

হটলাইন

কনটেন্টটি শেষ হাল-নাগাদ করা হয়েছে: বুধবার, ৩ অক্টোবর, ২০১৮ এ ১২:৪৩ AM

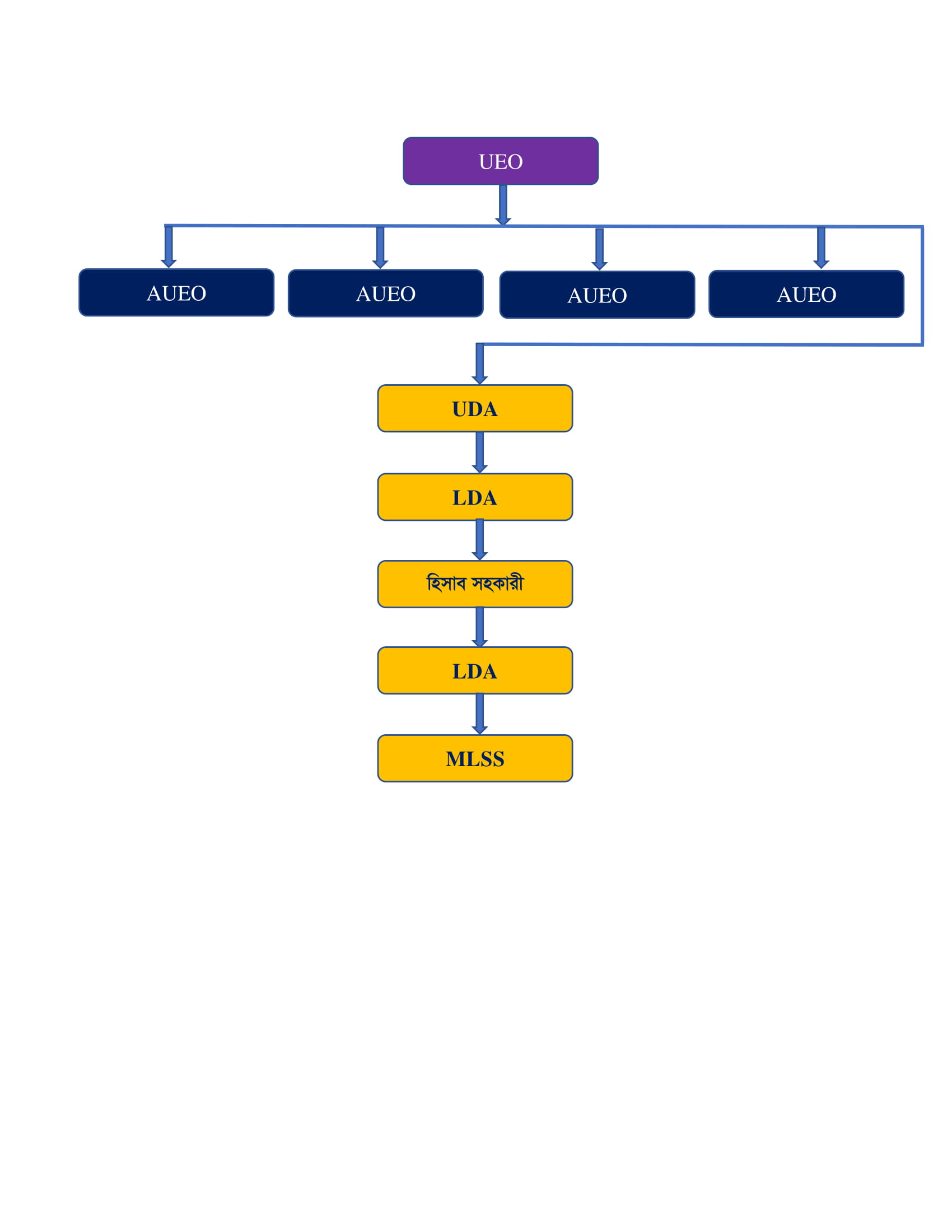
সাংগঠনিক কাঠামো

কন্টেন্ট: পাতা

টিকাঃ

প্রাথমিক ও গণশিক্ষা মন্ত্রণালয়ের অধিনে প্রাথমিক শিক্ষা অধিদপ্তরের যাবতীয় কার্যক্রম বাস্তবায়ন করায় উপজেলা শিক্ষা অফিসের কাজ। উপজেলা পরিষদে অবস্থিত এই অফিস গণপ্রজাতন্ত্রী বাংলাদেশ সরকার নিয়ন্ত্রীত সকল সরকারি প্রাথমিক বিদ্যালয়ের ব্যবস্থাপনা ও একাডেমিক কার্যবলী তত্ত্বাবধান করেন। বিদ্যালয় উন্নয়ন পরিকল্পনা তৈরি, শিক্ষকদের বেতন অন্যান্য আর্থিক সুবিধা প্রদান, পেনশন, বিভিন্ন ধরণের তথ্য উপাত্ত অগ্রায়নসহ উর্ধ্বতন কর্তৃপক্ষের সকল কার্যক্রম বাস্তবায়ন করেন। এছাড়াও বিভাগ বর্হিভুত কাজ যেমন: ভোটার তালিকা প্রণয়ন ও নবায়ন, ইপিআই, কর্মসুচিতে সহায়তা প্রদান ও উপজেলা পরিষদের বিভিন্ন কর্মসূচিতে সহায়তা করে থাকে।

ফাইল ১

এক্সেসিবিলিটি

স্ক্রিন রিডার ডাউনলোড করুন